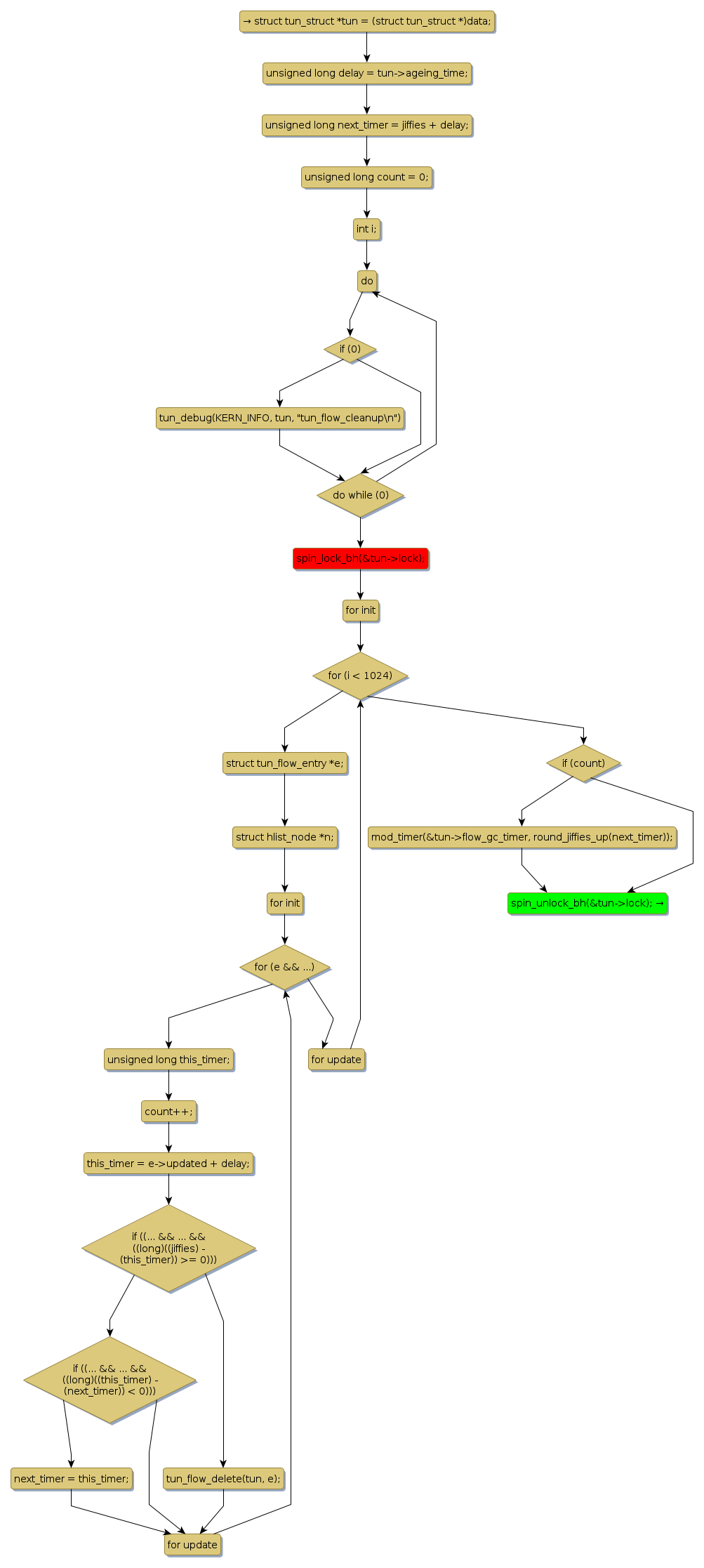
Instance Verification Kit (IVK)
spin lock @ [8194+25+/linux-3.19-rc1/drivers/net/tun.c]
Instance Signature: lock
|
The Matching Pair Graph:
|
|
Function Name
|
Control Flow Graph (CFG)
|
Events Flow Graph (EFG)
|
Source Correspondence
|
|
tun_flow_cleanup
|
|
|
[7929+16+/linux-3.19-rc1/drivers/net/tun.c]
|